Publicado no DOE - SC em 17 out 2022
Estabelece, nos termos do art. 2º do Ato DIAT nº 46, de 2022, leiaute dos Requisitos LVIII e LIX do Bloco X da ER-PAF-ECF e estabelece outras providências.
(Revogado pelo Ato Nº 56 DE 17/09/2024):
A Diretora de Administração Tributária, no uso de sua competência estabelecida no art. 17 do Regimento Interno da Secretaria de Estado da Fazenda, aprovado pelo Decreto nº 2.094, de 28 de julho de 2022, e
Considerando o disposto no § 8º do art. 29 do Anexo 9 e nos arts. 94 e 94-A do Anexo 11 do Regulamento do ICMS (RICMS/SC-01), aprovado pelo Decreto nº 2.870, de 27 de agosto de 2001,
Resolve:
Art. 1º Estabelecer, nos termos do art. 2º do Ato DIAT nº 46, de 25 de agosto de 2022, leiaute dos Requisitos LVIII e LIX do Bloco X da Especificação de Requisitos do PAF-ECF (ER-PAF-ECF).
Parágrafo único. As alterações do leiaute de que trata o caput deste artigo poderão ser aprovadas por meio de Instrução Normativa do Grupo Especialista Setorial Automação Comercial (GESAC) desta Secretaria de Estado da Fazenda.
Art. 2º Este Ato entra em vigor na data de sua publicação.
Art. 3º Fica revogado o § 3º do art. 2º do Ato DIAT nº 46, de 2022.
Florianópolis, 10 de outubro de 2022.
LENAI MICHELS
Diretora de Administração Tributária
(assinado digitalmente)
LEIAUTE DOS REQUISITOS LVIII E LIX DO BLOCO X DA
ESPECIFICAÇÃO DE REQUISITOS DO PAF-ECF (ER-PAF-ECF)
(art. 2º do Ato DIAT nº 46, de 2022)
1. Padrão Técnico dos Arquivos
As informações contidas nos arquivos a transmitir à Secretaria da Fazenda devem seguir os padrões e as regras estabelecidas por este documento.
1.1. Linguagem e Codificação
Extensible Markup Language (XML) versão 1.0, do W3C, codificação UTF-8, é o formato usado para geração dos arquivos, não podendo conter os elementos a seguir:
1. Espaço no início ou no final dos campos;
2. Comentários;
3. Elementos annotation e documentation;
4. Caracteres de formatação no valor dos elementos, a exemplo de linefeed, carriage return, tab;
5. Namespace.
1.2. XML Schema Definition
O arquivo XML deverá seguir o XML Schema Definition (XSD) determinado e disponibilizado pela Secretaria da Fazenda.
1.3. Assinatura Digital
A assinatura digital deverá ser implementada utilizando o XML Signature, do W3C, com certificado emitido por entidade credenciada pela Infraestrutura de Chaves Públicas Brasileira (ICP-Brasil), contendo o CNPJ do usuário do PAF-ECF e seguindo os padrões a seguir:
| Sintaxe | Descrição |
| CanonicalizationMethod | http://www.w3.org/TR/2001/REC-xml-c14n-20010315 |
| SignatureMethod | http://www.w3.org/2000/09/xmldsig#rsa-sha1 |
| Transform algorithm | http://www.w3.org/2000/09/xmldsig#enveloped-signature |
| DigestMethod | http://www.w3.org/2000/09/xmldsig#sha1 |
Tabela 1: Assinatura digital
2. Formato dos Campos dos Arquivos
O formato dos arquivos é definido de acordo com a tabela exemplo a seguir:
| # | Campo | Pai | For | Ocor | Tipo | Tam | Descrição |
Tabela 2: Formato dos arquivos
2.1. Coluna #
Identificador numérico sequencial.
2.2. Coluna Campo
Nome do elemento ou do atributo.
2.3. Coluna Pai
Elemento pai, referente a coluna #. Valores possíveis:
| Valor | Descrição | Exemplo |
| Sem elemento pai | ||
| x | 'x' elemento pai | 9: Elemento de número 9, na coluna # |
Tabela 3: Coluna Pai
2.4. Coluna For
Formato do campo. Valores possíveis:
| Valor | Descrição | Exemplo |
| E | Elemento do XML | Com valor: Valor Em branco ou nulo: |
| A | Atributo do elemento XML | Com valor: Em branco ou nulo: |
Tabela 4: Coluna For
2.5. Coluna Ocor
Número de ocorrências do elemento ou do atributo. Valores possíveis:
| Valor | Descrição | Exemplo |
| x | 'x' ocorrências |
1: 1 ocorrência 2: 2 ocorrências |
| x+ | 'x' ou mais ocorrências |
0+: 0 ou mais ocorrências 1+: 1 ou mais ocorrências |
| x-y | Ocorrência mínima (x) e ocorrência máxima (y) | 1-5 = 1 ocorrência no mínimo e 5 no máximo |
Tabela 5: Coluna Ocor
2.6. Coluna Tipo
Tipo de dado do elemento ou do atributo. Valores possíveis:
| Valor | Descrição | Exemplo |
| N | Numérico | 0123456789 |
| A | Alfanumérico | 0123456789abcdEFG& |
| B | Booleano | true, false |
| E | Enumerador | I, N, F, T, S |
Tabela 6: Coluna Tipo
2.7. Coluna Tam
Tamanho do campo, expresso em número de caracteres. Valores possíveis:
| Valor | Descrição | Exemplo |
| x |
Tamanho fixo Caso o tipo seja numérico, preenche-se os zeros não significativos à esquerda |
Tam 6; Tipo A: BlocoX Tam 6; Tipo N: 000001 |
| x-y | Tamanho mínimo e máximo |
Tam 1-5; Tipo A: abc Tam 1-5; Tipo A: abc12 |
|
x-y,a x-y,a-b |
Tamanho fixo (x) ou mínimo e máximo (x-y) com casas decimais de tamanho fixo (a) ou variável (a-b) Este formato se aplica somente ao tipo numérico |
Tam 1-4,2; Tipo N: 12,30 Tam 4,1-2; Tipo N: 1234,5 |
Tabela 7: Coluna Tam
3. Serviços
As Secretarias da Fazenda disponibilizarão serviços para realização da transmissão e para gerenciamento dos arquivos do Bloco X, os quais deverão ser integrados ao PAF-ECF ou a ferramenta de mensageria a fim de que haja a automação nos seus procedimentos.
Estes serão acessíveis utilizando tanto o certificado digital do contribuinte quanto o do desenvolvedor do PAF-ECF, com exceção do serviço TransmitirArquivo, que será acessível somente com o certificado digital do contribuinte, e do ConsultarPendenciasDesenvolvedor, com o do desenvolvedor do PAF-ECF.
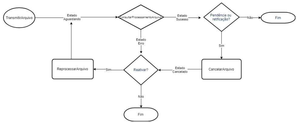
No fluxograma a seguir, há representação esquemática do processo do Bloco X. De início, deverá ser feita a transmissão de arquivo de Estoque por meio do TransmitirArquivo, que, por sua vez, retornará o estado 'aguardando'. Após um intervalo de 10 minutos, uma segunda requisição ao serviço ConsultarProcessamentoArquivo informará se o resultado do processamento foi sucesso ou erro. A depender deste resultado, o fluxograma apresenta qual procedimento a adotar.
Fluxograma 1 - Processo do Bloco X
3.1. TransmitirArquivo
Transmite o arquivo de Estoque. O arquivo a ser transmitido deve ser compactado no formato zip com método deflate.
3.1.1. Estoque - 1.0
O estoque deve compreender sempre a posição do último dia do ano (ex: 31 de dezembro de 2022). Devem ser informadas apenas as mercadorias adquiridas para comercialização.
3.1.1.1. Requisição
XSD - https://tributario.sef.sc.gov.br/tax.net/sat.dfe.siv. web/xsd/estoque.xsd
| # | Campo | For | Pai | Tipo | Ocor | Tam | Dec | Descrição |
| 1 | xml | E | 1 | Especificação do documento XML. Conteúdo fixo deve ser . | ||||
| 2 | Estoque | E | 1 | Elemento raiz. | ||||
| 3 | Versao | A | 2 | A | 1 | 1-10 | Versão do leiaute da mensagem. A mais atual é a 1.0. | |
| 4 | Mensagem | E | 2 | 1 | Elemento que contém a mensagem. | |||
| 5 | Estabelecimento | E | 4 | 1 | Estabelecimento usuário do ECF. | |||
| 6 | Ie | E | 5 | N | 1 | * | Inscrição Estadual do estabelecimento, usuário do ECF. | |
| 7 | PafEcf | E | 4 | 1 | PAF-ECF. | |||
| 8 | Numero Credencia mento | E | 7 | N | 1 | 1-15 | Código do PAF-ECF na unidade federativa que autorizou seu uso, quando aplicável. | |
| 9 | Dados Estoque | E | 4 | 1 | ||||
| 10 | Data Referencia | E | 9 | A | 1 | 10 |
Data de referência do Estoque. Será sempre o último dia de cada mês. Formato: aaaa-MM-dd. |
|
| 11 | Produtos | E | 9 | 1 |
Nó contendo a lista de produtos contidos no estoque. No caso de haver produtos sem estoque e sem movimentação fiscal, gerar o arquivo de estoque sem estes itens (pois seriam itens obsoletos, não mais movimentados pelo estabelecimento). Caso voltem ser movimentados, estes devem voltar a constar no arquivo de estoque. |
|||
| 12 | Produto | E | 11 | 0+ | Produto do estoque. | |||
| 13 | Descricao | E | 12 | A | 1 | 1-4000 | Descrição do produto. | |
| 14 | Codigo GTIN | E | 12 | A | 1 | 0-4000 | Código GTIN - Número Global de Item Comercial, conforme o convênio ICMS 09/09, cláusula 54, requisito 13. | |
| 15 | Codigo CEST | E | 12 | A | 1 | 0-4000 | Código CEST - Especificador da Substituição Tributária, conforme o convênio ICMS 09/2009, cláusula 54, requisito 13. | |
| 16 | Codigo NCMSH | E | 12 | A | 1 | 1-4000 | Código NCM/SH - Nomenclatura Comum do Mercosul/Sistema Harmonizado, conforme o convênio ICMS 09/2009, cláusula 54, requisito 13. | |
| 17 | Codigo Proprio | E | 12 | A | 1 | 1-4000 | Código próprio da mercadoria, conforme o convênio ICMS 09/2009, cláusula 54, requisito 13, § 1º. | |
| 18 | Quantidade | E | 12 | N | 1 | 1-20 | 3 |
Quantidade do produto. O arquivo deve retratar a realidade contábil da empresa. Assim, o estoque deverá ser lançado conforme a documentação existente e o inventário da empresa. Se a empresa tem, por exemplo, 10 (dez) unidades no estoque anterior e adquiriu outras 5 (cinco) unidades, o arquivo deverá ser encaminhado com o quantitativo de 15 (unidades), correspondente ao estoque atual. Se houver alguma falha e o lançamento for realizado de maneira equivocada, necessitando alteração na escrituração, isso também deverá refletir no estoque. Dessa forma, o arquivo deverá ser novamente enviado com as devidas correções (retificação). |
| 19 | Quantidade Total Aquisicao | E | 12 | N | 1 | 1-20 | 3 |
Quantidade adquirida no mês. Caso não haja aquisição do produto no mês, informar zero. |
| 20 | Unidade | E | 12 | A | 1 | 1-4000 |
Unidade de medida utilizada para armazenagem no estoque. Utilizar sempre a unidade mínima de venda. Por exemplo, ao invés de registrar uma caixa, registrar 12 unidades. |
|
| 21 | Valor Unitario | E | 12 | N | 1 | 1-20 | 3 |
Valor bruto unitário do produto. Deve ser preenchido com os dados obtidos nos documentos fiscais de aquisição de mercadorias do mês ao qual se refere o arquivo ou de recebimento em transferência, caso a aquisição seja centralizada por outro estabelecimento da mesma empresa. Assim, o estoque será valorado mensalmente pelo custo de aquisição mais recente de cada item de mercadoria. A legislação federal aceita este método de valoração conhecido como PEPS. Caso o contribuinte adote outra metodologia aceita pela Secretaria da Receita Federal do Brasil, poderá adota-lo. |
| 22 | Valor Total Aquisicao | E | 12 | N | 1 | 1-20 | 2 |
Valor total de aquisição do produto. Deve conter a indicação da somatória do valor total de aquisição ou transferência da mercadoria, conforme consta do documento fiscal eletrônico de entrada, ou de recebimento em transferência, caso a aquisição seja centralizada por outro estabelecimento da mesma empresa. |
| 23 |
Valor Total ICMS Debito Fornecedor |
E | 12 | N | 1 | 1-20 | 2 |
Valor total do ICMS informado como débito da operação ou prestação praticada pelo fornecedor da mercadoria, quando for o caso. Deve indicar a somatória dos valores existentes nos campos próprios dos documentos fiscais de aquisição de mercadorias, inclusive aquelas sujeitas ao regime de Substituição Tributária, ainda que não possam ser objeto de crédito do ICMS pelo contribuinte substituído que está enviando o arquivo e, ainda que tenham sido recebidas em transferência de outro estabelecimento da mesma empresa. |
| 24 | Valor Base Calculo ICMSST | E | 12 | N | 1 | 1-20 | 2 |
A base de cálculo do ICMS devido por substituição tributária da mercadoria, quando for o caso. Deve indicar a somatória dos valores existentes nos campos próprios dos documentos fiscais de aquisição de mercadorias, inclusive aquelas sujeitas ao regime de Substituição Tributária, ainda que não possam ser objeto de crédito do ICMS pelo contribuinte substituído que está enviando o arquivo e, ainda que tenham sido recebidas em transferência de outro estabelecimento da mesma empresa. |
| 25 | Valor Total ICMSST | E | 12 | N | 1 | 1-20 | 2 | O Valor total do ICMS devido por substituição tributária da mercadoria, quando for o caso. |
| 26 | Situacao Tributaria | E | 12 | E | 1 |
Enumerador: Isento Nao tributado Substituicao tributaria Tributado pelo ICMS Tributado pelo ISSQN |
||
| 27 | Aliquota | E | 12 | N | 1 | 0-2 | 2 |
Nas opções não tributado, isento e substituição tributária, deixar em branco. Exemplo: 7,00 = 7,00% 17,00 = 17,00% Formato de elemento em branco: https://www.w3.org/TR/REC-xml/#sec-starttags |
| 28 | IsArredondado | E | 12 | B | 1 |
Se há arredondamento no campo ValorUnitario. true = houve arredondamento false = não houve arredondamento |
||
| 29 | Ippt | E | 12 | E | 1 |
Enumerador: Proprio Terceiros |
||
| 30 | Situacao Estoque | E | 12 | E | 1 |
Enumerador: Positivo Negativo |
||
| 31 | Signature | E | 2 | A | 1 | Assinatura digital. |
Tabela 8: Descrição do formato da mensagem envio de Estoque
3.1.1.2. Exemplo de Requisição
000000000
1106900003000
2015-09-01
Descricao do Produto No Estoque
1234
1234
1234
1234
230,000
500,000
Un
230,000
230,00
230,00
230,00
230,00
Nao tributado
17,00
true
Proprio
Positivo
3.1.1.3. Resposta
| # | Campo | For | Pai | Tipo | Ocor | Tam | Descrição |
| 1 | xml | E | 1 | Especificação do documento XML | |||
| 2 | Resposta | E | 1 | Elemento raiz | |||
| 3 | Recibo | E | 2 | A | 1 | 1-100 | Elemento que identifica a resposta ao envio de uma Redução Z |
| 4 | Situacao Processamento Codigo | E | 2 | N | 1 | 1 | Elemento que contém a mensagem. |
| 5 | Situacao Processamento Descricao | E | 2 | N | 1 | 1-100000 | Descrição da situação |
| 6 | Mensagem | E | 2 | A | 1 | * | Mensagem descritiva, caso haja erro no processamento |
Tabela 9: Descrição do formato da mensagem de resposta de envio de Estoque
3.1.1.4. Exemplo de Resposta
71cb9ffc-27f7-4184-adcc-ca115c0f414b
| # | Campo | For | Pai | Tipo | Ocor | Tam | Descrição |
| 1 | Consultar Historico Arquivo | E | 1 | ||||
| 2 | Versao | A | 1 | A | 1 | 1-10 | Versão do leiaute da mensagem, sendo a atual 1.0 |
| 3 | Mensagem | E | 1 | 1 | |||
| 4 | Recibo | E | 3 | A | 1 | 36 | Número do recibo |
| 5 | Signature | E | 1 | 1 | Assinatura digital |
Tabela 11: Descrição do formato da mensagem da requisição do histórico do arquivo
3.3.2. Exemplo de Requisição
00000-000000-000-00000-0000
...
3.3.3. Resposta
| # | Campo | For | Pai | Tipo | Ocor | Tam | Descrição |
| 1 | xml | E | 1 | Especificação do documento XML: | |||
| 2 | RespostaConsultar HistoricoArquivo | E | 1 | ||||
| 3 |
SituacaoOperacao Codigo |
E | 2 | E | 1 |
Código da situação da operação: 0: OK 1: XML inválido: [ERRO] 2: Recibo não encontrado 3: Não possui permissão de acesso ao recibo 9999: Ocorreu um erro inesperado: [ERRO] |
|
| 4 | SituacaoOperacao Descricao | E | 2 | A | 1 | 1-4000 | Descrição da situação da operação |
| 5 | Eventos | E | 4 | 1 | |||
| 6 | Evento | E | 5 | 0+ | Evento | ||
| 7 | DataHora | E | 6 | A | 1 | 19 | Data da recepção do arquivo Formato: aaaa-MM-ddThh:MM:ss |
| 8 | Codigo | E | 6 | N | 1 |
Código da situação do evento: 0: Arquivo recepcionado, arquivo aguardando processamento 1: Arquivo processado com sucesso 2: Erro no processamento do arquivo 3: Arquivo cancelado 4: Reativação do arquivo, aguardando processamento 5: Recepção de arquivo duplicado 6: Solicitação de reprocessamento, aguardando |
|
| 9 | Descricao | E | 6 | A | 1 | 1-4000 | Descrição |
| 10 | Motivo | E | 6 | A | 1 | 1-4000 | Motivo |
Tabela 12: Descrição do formato da mensagem de resposta da requisição do histórico do arquivo
3.3.4. Exemplo de Resposta
< ?xml version="1.0" encoding="utf-8"? >
< RespostaConsultarHistoricoArquivo >
< SituacaoOperacaoCodigo > 0 < /SituacaoOperacaoCodigo
< SituacaoOperacaoDescricao > OK < /SituacaoOperacaoDescricao >
< Eventos >
< Evento >
< DataHora > 2019-01-01T00:00:00 < /DataHora >
< Codigo > 0 < /Codigo >
< Descricao > Arquivo recepcionado, arquivo aguardando processamento. < /Descricao >
< /Evento >
< Evento >
< DataHora > 2019-01-01T00:00:00 < /DataHora >
< Codigo > 2 < /Codigo >
< Descricao > Erro no processamento do arquivo. < /Descricao >
< Motivo > Motivo < /Motivo >
< /Evento >
< /Eventos >
< /RespostaConsultarHistoricoArquivo >
3.4. Listar Arquivos
Lista os últimos 100 arquivos transmitidos, ordenados pela data de recepção.
Este método é acessível utilizando tanto o certificado digital do contribuinte quanto o do desenvolvedor do PAF-ECF.
3.4.1. Requisição
XSD: https://tributario.sef.sc.gov.br/tax.net/sat.dfe.siv. web/
| # | Campo | For | Pai | Tipo | Ocor | Tam | Descrição |
| 1 | Listar Arquivos | E | 1 | ||||
| 2 | Versao | A | 1 | A | 1 | 1-10 | Versão do leiaute da mensagem, sendo a atual 1.0 |
| 3 | Mensagem | E | 1 | 1 | |||
| 4 | IE | E | 3 | N | 1 | 9 | Inscrição Estadual do contribuinte |
| 5 | Signature | E | 1 | 1 | Assinatura digital |
Tabela 13: Descrição do formato da mensagem da requisição da lista de arquivos
3.4.2. Exemplo de Requisição
< ListarArquivos >
< Mensagem >
< IE > 000000000 < /IE >
< /Mensagem >
< Signature > ... < /Signature >
< /ListarArquivos >
3.4.3. Resposta
| # | Campo | For | Pai | Tipo | Ocor | Tam | Dec | Descrição |
| 1 | xml | E | 1 | Especificação do documento XML: < ?xml version="1.0" encoding="utf-8" ? > | ||||
| 2 | Resposta Listar Arquivos | E | 1 | |||||
| 3 | Situacao Operacao Codigo | E | 2 | E | 1 |
Código da situação da operação: 0: OK 1: XML inválido: [ERRO] 2: Nenhum ECF encontrado para o contribuinte informado 3: Não possui permissão de acesso ao contribuinte solicitado 9999: Ocorreu um erro inesperado: [ERRO] |
||
| 4 | Situacao Operacao Descricao | E | 2 | A | 1 | 1-4000 | Descrição da situação da operação | |
| 5 | IE | E | 2 | N | 1 | 9 | Inscrição Estadual do contribuinte | |
| 6 | Arquivos | E | 2 | 1 | Arquivos | |||
| 7 | Arquivo | E | 6 | 0+ | Arquivo | |||
| 8 | Recibo | E | 7 | A | 1 | 36 | Número do recibo | |
| 9 | Hash Arquivo | E | 7 | A | 1 | 40 | Hash SHA1 do arquivo | |
| 10 | Numero Fabricacao Ecf | E | 7 | A | 1 | 20-21 | Número de fabricação do ECF | |
| 11 | Data Referencia | E | 7 | A | 1 | 10 | Data da movimentação Formato: aaaa-MM-dd | |
| 12 | Data Hora Recepcao | E | 7 | A | 1 | 19 | Data da recepção do arquivo Formato: aaaa-MM-ddThh:MM:ss | |
| 13 | Data Hora Processamento | E | 7 | A | 1 | 19 | Data do processamento do arquivo Formato: aaaa-MM-ddThh:MM:ss | |
| 14 | Tipo Recepcao Codigo | E | 7 | E | 1 |
Código do tipo de arquivo: 1 - Estoque |
||
| 15 | Tipo Recepcao Descricao | E | 7 | A | 1 | 1-4000 | Descrição do tipo de arquivo | |
| 16 | Situacao Processamento Codigo | E | 7 | E | 1 |
Código da situação do processamento do arquivo: 0: Aguardando 1: Sucesso 2: Erro [CODIGO_ERRO]: [DESCRICAO_ERRO] 3: Cancelado |
||
| 17 | Situacao Processamento Descricao | E | 7 | A | 1 | 1-4000 | Descrição da situação do processamento do arquivo |
Tabela 14: Descrição do formato da mensagem de resposta da requisição da lista de arquivos
3.4.4. Exemplo de Resposta
< ?xml version="1.0" encoding="utf-8"? >
< RespostaListarArquivos >
< SituacaoOperacaoCodigo > 0 < /SituacaoOperacaoCodigo
< SituacaoOperacaoDescricao > OK < /SituacaoOperacaoDescricao >
< IE > 000000000 < /IE >
< Arquivos >
< Arquivo >
< Recibo > 00000-000000-000-00000-0000 < /Recibo
< HashArquivo > 0000000000000000000000000000000000000000 < /HashArquivo
< NumeroFabricacaoEcf > AA000000000000000000 < /NumeroFabricacaoEcf
< DataReferencia > 2019-01-01 < /DataReferencia >
< DataRecepcao > 2019-01-01T00:00:00 < /DataRecepcao
< DataProcessamento > 2019-01-01T00:00:00 < /DataProcessamento
< TipoRecepcaoCodigo > 0 < /TipoRecepcaoCodigo >
< TipoRecepcaoDescricao > Redução Z < /TipoRecepcaoDescricao
< SituacaoProcessamentoCodigo > 1 < /SituacaoProcessamentoCodigo
< SituacaoProcessamentoDescricao > Sucesso < /SituacaoProcessamentoDescricao >
< /Arquivo >
< /Arquivos >
< /RespostaListarArquivos >
3.5. Download Arquivo
Download do arquivo de Estoque do Bloco X.
Este método é acessível utilizando tanto o certificado digital do contribuinte quanto o do desenvolvedor do PAF-ECF.
3.5.1. Requisição
XSD: http://tributario.sef.sc.gov.br/tax.net/sat.dfe.siv. web/xsd/blocoxdownloadarquivo.xsd
| # | Campo | For | Pai | Tipo | Ocor | Tam | Descrição |
| 1 | Download Arquivo | E | 1 | ||||
| 2 | Versao | A | 1 | A | 1 | 1-10 | Versão do leiaute da mensagem, sendo a atual 1.0 |
| 3 | Mensagem | E | 1 | 1 | |||
| 4 | Recibo | E | 3 | A | 1 | 36 | Número do recibo a cancelar |
| 5 | Signature | E | 1 | 1 | Assinatura digital |
Tabela 15: Descrição do formato da mensagem da requisição de download do arquivo
3.5.2. Exemplo de Requisição
< DownloadArquivo Versao="1.0" >
< Mensagem >
< Recibo > 000000-0000-000000-000-00000 < /Recibo >
< /Mensagem >
< Signature > ... < /Signature >
< /DownloadArquivo >
3.5.3. Resposta
| # | Campo | For | Pai | Tipo | Ocor | Tam | Descrição |
| 1 | xml | E | 1 | Especificação do documento XML: < ?xml version="1.0" encoding="utf-8" ? > | |||
| 2 | Resposta Download Arquivo | E | 1 | ||||
| 3 | SituacaoOperacao Codigo | E | 2 | E | 1 |
Código da situação da operação: 0: OK 1: XML inválido: {0} 2: Recibo não encontrado 3: Não possui permissão de acesso ao recibo 9999: Ocorreu um erro inesperado: {0} |
|
| 4 | Situacao Operacao Descricao | E | 2 | A | 1 | 1-4000 | Descrição da situação da operação |
| 5 | Arquivo | E | 2 | A | 1 | Arquivo compactado em formato zip, método deflate, codificado em Base64 |
Tabela 16: Descrição do formato da mensagem de resposta da requisição de download do arquivo
3.5.4. Exemplo de Resposta
< ?xml version="1.0" encoding="utf-8"? >
< RespostaDownloadArquivo >
< SituacaoOperacaoCodigo > 0 < /SituacaoOperacaoCodigo
< SituacaoOperacaoDescricao > OK < /SituacaoOperacaoDescricao
< Arquivo > UEsDBBQAAAgIAC8AWU6yNRLTREMAAN... < /Arquivo >
< /RespostaDownloadArquivo >
3.6. Cancelar Arquivo
Cancela arquivo do Bloco X com a situação "sucesso". Arquivo com erro não pode ser cancelado.
Este método é acessível utilizando tanto o certificado digital do contribuinte quanto o do desenvolvedor do PAF-ECF.
3.6.1. Requisição
XSD: http://tributario.sef.sc.gov.br/tax.net/sat.dfe.siv. web/xsd/blocoxmanutencao.xsd
| # | Campo | For | Pai | Tipo | Ocor | Tam | Dec | Descrição |
| 1 | Manutencao | E | 1 | |||||
| 2 | Versao | A | 1 | A | 1 | 1-10 | Versão do leiaute da mensagem, sendo a atual 1.0 | |
| 3 | Mensagem | E | 1 | 1 | ||||
| 4 | Recibo | E | 3 | A | 1 | 36 | Número do recibo a cancelar | |
| 5 | Motivo | E | 3 | A | 1 | 1-1000 | Motivo do cancelamento | |
| 6 | Signature | E | 1 | 1 | Assinatura digital |
Tabela 17: Descrição do formato da mensagem da requisição de cancelar arquivo
3.6.2. Exemplo de Requisição
< Manutencao Versao="1.0" >
< Mensagem >
< Recibo > 00000-000000-000-00000-0000 < /Recibo >
< Motivo > Motivo < /Motivo >
< /Mensagem >
< Signature > ... < /Signature >
< /Manutencao >
3.6.3. Resposta
| # | Campo | For | Pai | Tipo | Ocor | Tam | Dec | Descrição |
| 1 | xml | E | 1 | Especificação do documento XML: < ?xml version="1.0" encoding="utf-8" ? > | ||||
| 2 | Resposta Manutencao | E | 1 | |||||
| 3 | Situacao Operacao Codigo | E | 2 | E | 1 |
Código da situação da operação: 0: OK 1: XML inválido: [ERRO] 2: Recibo não encontrado 3: Não possui permissão de acesso ao recibo 9999: Ocorreu um erro inesperado: [ERRO] |
||
| 4 | Situacao Ope racao Descricao | E | 2 | A | 1 | 1-4000 | Descrição da situação da operação | |
| 5 | Arquivo | E | 2 | 1 | Arquivo | |||
| 6 | Recibo | E | 5 | A | 1 | 36 | Número do recibo | |
| 7 | Situacao Processamento Codigo | E | 5 | E | 1 |
Código da situação do processamento do arquivo: 0: Aguardando 1: Sucesso 2: Erro [CODIGO_ERRO]: [DESCRICAO_ERRO] 3: Cancelado |
||
| 8 | Situacao Processamento Descricao | E | 5 | A | 1 | 1-4000 | Descrição da situação do processamento do arquivo |
Tabela 18: Descrição do formato da mensagem de resposta da requisição de cancelar arquivo
3.6.4. Exemplo de Resposta
< ?xml version="1.0" encoding="utf-8"? >
< RespostaManutencao >
< SituacaoOperacaoCodigo > 0 < /SituacaoOperacaoCodigo
< SituacaoOperacaoDescricao > OK < /SituacaoOperacaoDescricao >
< Arquivo >
< Recibo > 00000-000000-000-00000-0000 < /Recibo
< SituacaoProcessamentoCodigo > 1 < /SituacaoProcessamentoCodigo
< SituacaoProcessamentoDescricao > Sucesso < /SituacaoProcessamentoDescricao >
< /Arquivo >
< /RespostaManutencao >
3.7. Reprocessar Arquivo
Reprocessa arquivo do Bloco X com as situações "cancelado" ou "erro". Este método é acessível utilizando tanto o certificado digital do contribuinte quanto o do desenvolvedor do PAF-ECF.
3.7.1. Requisição
Ver 3.5.1.
3.7.2. Exemplo de Requisição
Ver 3.5.2.
3.7.3. Resposta
Ver 3.5.3.
3.7.4. Exemplo de Resposta
Ver 3.5.4.
3.8. Consultar Pendencias Contribuinte
Retorna as pendências dos arquivos do Bloco X e a situação do bloqueio do PAF-ECF para um determinado contribuinte.
Este método é acessível utilizando tanto o certificado digital do contribuinte quanto o do desenvolvedor do PAF-ECF.
3.8.1. Requisição
XSD: http://tributario.sef.sc.gov.br/tax.net/sat.dfe.siv. web/xsd/blocoxconsultarpendenciascontribuinte.xsd
| # | Campo | For | Pai | Tipo | Ocor | Tam | Dec | Descrição |
| 1 | Consultar Pendencias Contribuinte | E | 1 | z | ||||
| 2 | Versao | A | 1 | A | 1 | 1-10 | Versão do leiaute da mensagem, sendo a atual 1.0 | |
| 3 | Mensagem | E | 1 | 1 | ||||
| 4 | IE | E | 3 | N | 1 | 9 | Inscrição Estadual do contribuinte | |
| 5 | Signature | E | 1 | 1 | Assinatura digital |
Tabela 19: Descrição do formato da mensagem da requisição de consulta de pendências do contribuinte
3.8.2. Exemplo de Requisição
< ConsultarPendenciasContribuinte Versao="1.0" >
< Mensagem >
< IE > 000000000 < /IE >
< /Mensagem >
< Signature xmlns="http://www.w3.org/2000/09/xmldsig#" > ... < /Signature
< /ConsultarPendenciasContribuinte >
3.8.3. Resposta
| # | Campo | For | Pai | Tipo | Ocor | Tam | Descrição |
| 1 | xml | E | 1 | Especificação do documento XML: < ?xml version="1.0" encoding="utf-8" ? > | |||
| 2 | Resposta Consultar Pendencias Contribuinte | E | 1 | ||||
| 3 | Situacao Operacao Codigo | E | 2 | E | 1 |
Código da situação da operação: 0: OK 1: XML inválido: [ERRO] 2: Nenhum ECF encontrado para o contribuinte informado 3: Não possui permissão de acesso ao contribuinte solicitado 9999: Ocorreu um erro inesperado: [ERRO] |
|
| 4 | Situacao Operacao Descricao | E | 2 | A | 1 | 1-4000 | Descrição da situação da operação |
| 5 | IE | E | 2 | N | 1 | 9 | Inscrição Estadual do contribuinte |
| 6 | Data Inicio Obrigacao | E | 2 | A | 1 | 10 | Data de início da obrigatoriedade Formato: aaaa-MM-dd |
| 7 | Transmite Estoque | E | 2 | B | 1 | Se está obrigado a transmitir o Estoque | |
| 8 | Estoques | E | 4 | Estoques | |||
| 9 | Quantidade Pendencias | E | 8 | N | 1 | 1-9999 | Quantidade de pendências de Estoque |
| 10 | Quantidade Avisos | E | 8 | N | 1 | 1-9999 | Quantidade de avisos |
| 11 | Estoque | E | 8 | ||||
| 12 | Data Referencia | E | 11 | A | 1 | 10 | Data de referência do Estoque Formato: aaaa-MM-dd |
| 13 | Pendencias | E | 11 | A | |||
| 14 | Pendencia | E | 13 | ||||
| 15 | Codigo | E | 14 | N | 1 | 6 | Código da pendência |
| 16 | Descricao | E | 14 | A | 1 | 1-9999 | Descrição da pendência |
| 17 | Quantidade | E | 14 | N | 1 | 1-9999 | Quantidade de pendências com o mesmo código |
| 18 | Recibos | E | 14 | 1 | Recibos | ||
| 19 | Recibo | E | 18 | A | 1+ | 36 | Número do recibo |
| 20 | Avisos | E | 11 | 1 | Avisos | ||
| 21 | Aviso | E | 20 | 1+ | |||
| 22 | Codigo | E | 21 | N | 1 | 6 | Código do aviso |
| 23 | Descricao | E | 21 | A | 1 | 1-9999 | Descrição do aviso |
Tabela 20: Descrição do formato da mensagem de resposta da requisição de consulta de pendências do contribuinte
3.8.4. Exemplo de Resposta
< ?xml version="1.0" encoding="utf-8"? > < RespostaConsultarPendenciasContribuinte
< SituacaoOperacaoCodigo > 0 < /SituacaoOperacaoCodigo
< SituacaoOperacaoDescricao > OK < /SituacaoOperacaoDescricao >
< IE > 000000000 < /IE >
< DataInicioObrigacao > 2018-01-08 < /DataInicioObrigacao >
< TransmiteEstoque > true < /TransmiteEstoque >
< Estoques >
< QuantidadePendencias > 2 < /QuantidadePendencias >
< QuantidadeAvisos > 1 < /QuantidadeAvisos >
< Estoque >
< DataReferencia > 2018-12-31 < /DataReferencia >
< Pendencias >
< Pendencia >
< Codigo > 000000 < /Codigo >
< Descricao > Descrição < /Descricao >
< Quantidade > 1 < /Quantidade >
< Recibos >
< Recibo > 00000000-0000-0000-0000-000000000000 < /Recibo >
< /Recibos >
< /Pendencia >
< /Pendencias >
< Avisos >
< Aviso >
< Codigo > 400002 < /Codigo >
< Descricao > Contribuinte não enviou o Estoque do dia 31.07.2018 < /Descricao >
< /Aviso >
< Avisos >
< /Estoque >
< /Estoques >
< /RespostaConsultarPendenciasContribuinte >
3.9. Consultar Pendencias Desenvolvedor PafEcf
Retorna a quantidade de pendências dos arquivos do Bloco X para todos os contribuintes associados a um determinado desenvolvedor de PAF-ECF.
Este método é acessível utilizando o certificado digital do desenvolvedor do PAF-ECF.
3.9.1. Requisição
XSD: http://tributario.sef.sc.gov.br/tax.net/sat.dfe.siv. web/xsd/blocoxconsultarpendenciasdesenvolvedorp afecf.xsd
| # | Campo | For | Pai | Tipo | Ocor | Tam | Descrição |
| 1 | Consultar Pendencias Desenvolvedor PafEcf | E | 1 | ||||
| 2 | Versao | A | 1 | A | 1 | 1-10 | Versão do leiaute da mensagem, sendo a atual 1.0 |
| 3 | Mensagem | E | 1 | 1 | |||
| 4 | CNPJ | E | 3 | N | 1 | 14 | CNPJ do desenvolvedor do PAF- ECF |
| 5 | Signature | E | 1 | Assinatura digital |
Tabela 21: Mensagem de requisição para consulta de pendências de desenvolvedor de PAF-ECF
3.9.2. Exemplo de Requisição
< ConsultarPendenciasDesenvolvedorPafEcf Versao="1.0" >
< Mensagem >
< CNPJ > 00000000000000 < /CNPJ >
< /Mensagem >
< Signature xmlns="http://www.w3.org/2000/09/xmldsig#" > ... < /Signature
< /ConsultarPendenciasDesenvolvedorPafEcf >
3.9.3. Resposta
| # | Campo | For | Pai | Tipo | Ocor | Tam | Descrição |
| 1 | xml | E | 1 | Especificação do documento XML: < ?xml version="1.0" encoding="utf-8" ? > | |||
| 2 | Resposta Consultar Pendencias Desenvolvedor PafEcf | E | 1 | ||||
| 3 | Situacao Operacao Codigo | E | 2 | E | 1 |
Código da situação da operação: 0: OK 1: XML inválido: [ERRO] 2: Nenhum ECF encontrado para o contribuinte informado 3: Não possui permissão de acesso ao contribuinte solicitado 9999: Ocorreu um erro inesperado: [ERRO] |
|
| 4 | Situacao Operacao Descricao | E | 2 | E | 1 | Descrição da situação da operação | |
| 5 | Estabelecimentos | E | 2 | 1 | Estabelecimentos | ||
| 6 | Estabelecimento | E | 5 | 1+ | Estabelecimento | ||
| 7 | IE | E | 6 | N | 1 | Inscrição Estadual do contribuinte | |
| 8 | Nome Empresarial | E | 6 | A | 1 | 1-4000 | Nome empresarial do contribuinte |
| 9 | Data Inicio Obrigacao | E | 6 | A | 1 | 10 | Data de início da obrigatoriedade Formato: aaaa-MM-dd |
| 10 | Transmite Estoque | E | 6 | B | 1 | Se está obrigado a transmitir o Estoque | |
| 11 | Quantidade Pendencias | E | 6 | N | 1 | 1-9999 | Quantidade de pendências de Redução Z e de Estoque do contribuinte |
| 12 | Quantidade Avisos | E | 6 | N | 1 | 1-9999 | Quantidade de avisos de Redução Z e de Estoque do contribuinte |
Tabela 22: Mensagem de resposta para consulta de pendências de desenvolvedor de PAF-ECF
3.9.4. Exemplo de Resposta
< ?xml version="1.0" encoding="utf-8"? >
< RespostaConsultarPendenciasDesenvolvedorPafEcf >
< SituacaoOperacaoCodigo > 0 < /SituacaoOperacaoCodigo >
< SituacaoOperacaoDescricao > OK < /SituacaoOperacaoDescricao >
< Estabelecimentos >
< Estabelecimento >
< IE > 000000000 < /IE >
< NomeEmpresarial > Nome Empresarial < /NomeEmpresarial >
< DataInicioObrigacao > 2018-01-08 < /DataInicioObrigacao >
< TransmiteEstoque > true < /TransmiteEstoque >
< QuantidadePendencias > 1 < /QuantidadePendencias >
< QuantidadeAvisos > 0 < /QuantidadeAvisos >
< /Estabelecimento >
< Estabelecimento >
< IE > 000000000 < /IE >
< NomeEmpresarial > Nome Empresarial < /NomeEmpresarial >
< TransmiteEstoque > true < /TransmiteEstoque >
< QuantidadePendencias > 10 < /QuantidadePendencias >
< QuantidadeAvisos > 1 < /QuantidadeAvisos >
< /Estabelecimento >
< /Estabelecimentos >
< /RespostaConsultarPendenciasDesenvolvedorPafEcf >
4. Geração local dos arquivos
Deve ser possível a geração local dos arquivos de redução Z e de estoque sempre que solicitado pelo fisco. Esses arquivos devem ser gerados no formato especificado no item "1.1 Linguagem e Codificação".
O sistema PAF-ECF deve ter menu específico onde seja possível a exportação desses arquivos, conforme Anexo Único do Ato DIAT nº 46/2022.
No caso de redução Z, ao selecionar a opção para exportação, deverá solicitar um período de dias (data inicial e final), exportando todos os arquivos do período.
No caso de estoque, deve solicitar o motivo da exportação, com as seguintes opções:
I - ESTOQUE ANO ANTERIOR: Exportar arquivo com a posição de estoque no dia 31/12 do ano anterior;
II - ESTOQUE MUDANÇA DE TRIBUTAÇÃO: Exportar arquivo com a posição do estoque no dia em que ocorreu a mudança de tributação. Caso o sistema PAF-ECF não possua essa data, abrir campo para informar;
III - ESTOQUE SUSPENSÃO OU BAIXA DE I.E.: Exportar arquivo com a posição do estoque no dia em que ocorreu a baixa da inscrição estadual. Caso o sistema PAF-ECF não possua essa data, abrir campo para informar;
IV - ESTOQUE MUDANÇA DE REGIME: Exportar arquivo com a posição do estoque no dia em que ocorreu a mudança de regime de tributação. Caso o sistema PAF-ECF não possua essa data, abrir campo para informar; e
V - ESTOQUE ATUAL: Exportar posição atual do estoque.
4.1. Layouts
4.1.1. Redução Z
XSD - https://sat.sef.sc.gov.br/tax.net/sat.dfe.siv. web/xsd/reducaoz.xsd
| # | Campo | For | Pai | Tipo | Ocor | Tam | Descrição |
| 1 | xml | E | 1 | Especificação do documento XML: < ?xml version="1.0" encoding="utf-8" ? > | |||
| 2 | Reducao Z | E | 1 | ||||
| 3 | Versao | 2 | A | 1 | A | 3-5 | Versão do leiaute da mensagem:1.0 |
| 4 | Mensagem | 2 | E | 1 | |||
| 5 | Estabelecimento | 4 | E | 1 | Estabelecimento usuário do ECF | ||
| 6 | Ie | 5 | E | 1 | N | 9 | Inscrição Estadual |
| 7 | PafEcf | 4 | E | 1 | PAF-ECF | ||
| 8 | Numero Credenciamento | 7 | E | 1 | N | 15 | Número do credenciamento do PAF- ECF |
| 9 | Ecf | 4 | E | 1 | ECF | ||
| 10 | Numero Fabricacao | 9 | E | 1 | A | 21-22 | Número de fabricação do ECF |
| 11 | Dados Reducao Z | 9 | E | 1 | A | Redução Z | |
| 12 | Data Referencia | 11 | E | 1 | A | 10 | Data da movimentação Formato: aaaa-MM-dd |
| 13 | Data Hora Emissao | 11 | E | 1 | A | 19 | Data e hora da emissão Formato: aaaa-MM-ddThh:mm:ss |
| 14 | CRZ | 11 | E | 1 | N | 4 | Nº do Contador de Redução Z |
| 15 | COO | 11 | E | 1 | N | 6. ou 9 |
Nº do Contador de Ordem de Operação O número de caracteres é correspondente ao convênio do ECF: 85/01: 6 09/09: 9 |
| 16 | CRO | 11 | E | 1 | N | 3 | Nº do Contador de Reinício de Operação relativo à respectiva Redução Z |
| 17 | Venda Bruta Diaria | 11 | E | 1 | N | 14 |
Valor acumulado no totalizador Venda Bruta Diária relativo à respectiva Redução Z Por exemplo: R$ 1.654,99 será 00000000165499 |
| 18 | GT | 11 | E | 1 | N | 18 | Valor acumulado no Totalizador Geral |
| 19 | Totalizadores Parciais | 11 | E | 1 |
Somente incluir totalizadores de produtos e de serviços. Não incluir totalizadores de cancelamento, de acréscimo e de desconto, visto que estes estão nos elementos ValorCancelamento, ValorAcrescimo e ValorDesconto. Exemplo a incluir: T, F, I, N, S, FS, IS, NS Exemplo a não incluir: OPNF, CAN-T, CAN-S, CAN-N, AT, AS, DT e DS |
||
| 20 | Totalizador Parcial | 19 | E | 1+ | Totalizador parcial | ||
| 21 | Nome | 20 | E | 1 | A | 2-7 |
Identificação de cada Totalizador Parcial Os valores possíveis estão na tabela 4.4.6. do Ato COTEPE/ICMS nº 09, de 18 de abril de 2008 |
| 22 | Valor | 20 | E | 1 | N | 1-9,2 | Valor acumulado em cada Totalizador Parcial |
| 23 | Produtos Servicos | 20 | E | 1 | |||
| 24 | Produto | 23 | E | 0+ | Contém os elementos que descrevem um produto | ||
| 25 | Servico | 23 | E | 0+ | Contém os elementos que descrevem um serviço | ||
| 26 | Descricao | 2425 | E | 1 | A | 1-4000 | Descrição do produto ou do serviço relativa ao código do produto ou do serviço |
| 27 | Codigo GTIN | 24 | E | 1 | A | 0-4000 | Código GTIN - Número Global de Item Comercial, conforme o convênio ICMS 09/2009, cláusula 54, requisito 13 |
| 28 | Codigo CEST | 24 | E | 1 | A | 0-4000 | Código CEST - Especificador da Substituição Tributária, conforme o convênio ICMS 09/2009, cláusula 54, requisito 13 |
| 29 | Codigo NCMSH | 24 | E | 1 | A | 1-4000 | Código NCM/SH - Nomenclatura Comum do Mercosul/Sistema Harmonizado, conforme o convênio ICMS 09/2009, cláusula 54, requisito 13. |
| 30 | Codigo Proprio | 2425 | E | 1 | A | 1-4000 | Código próprio da mercadoria ou do serviço, conforme o convênio ICMS 09/2009, cláusula 54, requisito 13, § 1º |
| 31 | Quantidade | 2425 | E | 1 | N | 1-7,0-6 |
Quantidade do produto ou do serviço. Quantidade de itens de mercadorias deve ser a que efetivamente saiu do estabelecimento, ou seja, a quantidade líquida |
| 32 | Unidade | 2425 | E | 1 | A | 1-4000 |
Unidade de medida relativa ao código do produto ou serviço Utilizar sempre a unidade mínima de venda. Por exemplo, ao invés de registrar uma caixa, registrar 12 unidades |
| 33 | Valor Desconto | 2425 | E | 1 | N | 1-20 | Valor acumulado dos descontos concedidos sobre a mercadoria ou serviço cujo valor foi acumulado no Totalizador Parcial respectivo |
| 34 | Valor Acrescimo | 2425 | E | 1 | N | 1-20 |
Valor acumulado dos acréscimos aplicados sobre a mercadoria ou serviço cujo valor foi acumulado no Totalizador Parcial respectivo |
| 35 | Valor Cancelamento | 2425 | E | 1 | N | 1-20 | Valor acumulado dos cancelamentos aplicados sobre a mercadoria ou serviço cujo valor foi acumulado no Totalizador Parcial respectivo |
| 36 | Valor Total Liquido | 2425 | E | 1 | N | 1-20 | Valor total líquido da mercadoria ou serviço cujo valor foi acumulado no Totalizador Parcial respectivo |
| 37 | Signature | 2 | E | 1 | A | Assinatura digital |
Tabela 23: Mensagem de redução Z
4.1.2. Estoque
O arquivo de estoque deve ser exportado no mesmo formato usado para transmissão, como especificado no item "3.1.1.1 Requisição".
5. Normatização
5.1. Sistema de mensageria
Os arquivos eletrônicos XML definidos no Bloco X, que serão transmitidos para o Sistema S@T, podem ser gerados, assinados e transmitidos pelo Sistema Gerencial, de Retaguarda ou ERP, conforme princípio legal estabelecido na legislação aplicável ao desenvolvimento e certificação do Programa Aplicativo PAF-ECF.
A legislação define que os Sistemas Gerenciais, Sistemas de Retaguarda e ERP, utilizados pelo contribuinte varejista podem implementar requisitos próprios do aplicativo PAF-ECF, desde que operem de forma integrada, possibilitando o compartilhamento dos dados necessários ao cumprimento de todos os requisitos previstos na ER.
A legislação aplicável ao aplicativo PAF-ECF define que os Sistemas de Retaguarda, Sistemas Gerências ou ERP que tenham integração de dados com o aplicativo PAF-ECF, e que implementam requisitos próprios do PAF-ECF, devem ser indicados no laudo de certificação do PAF-ECF.
5.2. Desenvolvedor de PAF-ECF que suceder contribuinte com omissão na transmissão dos arquivos do Bloco X
A obrigatoriedade de envio dos arquivos eletrônicos XML, definidos no Bloco X da Especificação de Requisitos do PAF-ECF, está definida como responsabilidade do contribuinte usuário, implementada em rotina específica do aplicativo PAF-ECF, que deve realizar seu envio e controle dos recibos de forma automática.
Entendemos que as informações geradas por qualquer sistema de processamento de dados em uso pelos contribuintes do ICMS tem natureza econômica, fiscal e tributária. Assim, todas as informações geradas pelo programa aplicativo PAF-ECF utilizado anteriormente pelos estabelecimentos do contribuinte devem migrar para a base de dados do novo PAF-ECF, ou estarem disponíveis no ERP utilizado pela empresa.
No âmbito da Automação Comercial, todas as informações de natureza fiscal-tributária, cuja entrega está definida na legislação tributária, não enviadas pelo contribuinte, ou enviadas contendo erros formais, devem ser regularizadas pelo desenvolvedor do programa aplicativo responsável ou por outro desenvolvedor responsável que sucedê-lo.
O uso de um novo Programa Aplicativo PAF-ECF deve obrigatoriamente ser registrado no Sistema S@T, através de aplicação própria, disponível no perfil de acesso do desenvolvedor do aplicativo.
Todos os equipamentos ECF ativos de cada estabelecimento devem ser habilitados para uso com o novo aplicativo PAF-ECF.
Importante destacar que as informações geradas tanto pelo aplicativo PAF-ECF quanto por sistemas gerenciais (ERP) devem obrigatoriamente estar disponíveis pelo prazo decadencial.
5.3. Ambientes
Ambiente de homologação: utilizado para geração de documentos fiscais de teste, sem qualquer validade fiscal ou jurídica. Há a replicação das informações do ambiente de produção a cada 1 ou 2. semanas Ambiente de produção: destinado exclusivamente à emissão real, com valor fiscal e jurídico dos documentos fiscais eletrônicos.