Publicado no DOE - SP em 9 jan 2020
Rep. - Dispõe sobre os novos procedimentos a serem adotados pelas Unidades Gestoras do SIAFEM referente ao reconhecimento e contabilização da receita de Imposto sobre a Renda - Retido na Fonte - IRRF.
Em decorrência do art. 157 da Constituição Federal de 1988:
"Art. 157. Pertencem aos Estados e ao Distrito Federal:
I - o produto da arrecadação do imposto da União sobre a renda e proventos de qualquer natureza, incidente na fonte, sobre rendimentos pagos, a qualquer título, por eles, suas autarquias e pelas fundações que instituírem e mantiverem;
(.....)"
Em observância ao art. 933 do Decreto Federal 9.580, de 22.11.2018, que regulamenta a tributação, a fiscalização, a arrecadação e a administração do Imposto sobre a Renda e Proventos de Qualquer Natureza;
Em consideração ao processo de convergência da área pública às Normas Internacionais de Contabilidade Aplicadas ao Setor Público - IPSAS e Normas Brasileiras de Contabilidade Técnica do Setor Público - NBC TSP;
O Contador Geral do Estado, à vista do disposto no art. 77 do Decreto 64.152, de 22.03.2019,
Resolve:
Art. 1º Adequar o roteiro contábil referente ao reconhecimento e contabilização do Imposto sobre a Renda - Retido na Fonte - IRRF, decorrente do processamento da folha de pagamento dos servidores da Administração Direta e dos rendimentos pagos, a qualquer título pelas suas autarquias e fundações, em conformidade às novas normas de Contabilidade Aplicada ao Setor Público - CASP, à 8ª edição do Manual de Contabilidade Aplicada ao Setor Público - MCASP e ao Plano de Contas Aplicado ao Setor Público - PCASP.
Art. 2º Estabelecer roteiro para contabilização do Imposto de Renda Retido na Fonte:
ROTEIRO CONTÁBIL - RETENÇÃO DE IRRF
I - Alteração dos códigos de Receita p/retenção de IRRF pelo Estado
O código atual da receita de IMPOSTO SOBRE A RENDA - RETIDO NA FONTE - IRRF, passou a ser desdobrado em outras 3 distintas receitas, conforme abaixo:
| RECEITA ATUAL | CLASSIFICAÇÃO ATUAL | UTILIZAÇÃO | RECEITA NOVA | CLASSIFICAÇÃO NOVA | UTILIZAÇÃO | |
| 1113011 | 452139901 | Geral | 11130311 | 411210301 | Folha de pessoal | |
| 11130341 | 411210301 | Fornecedor - PF | ||||
| 11130341 | 411210302 | Fornecedor - PJ | ||||
Portanto, para o reconhecimento da retenção do IRRF, deverá ser selecionada a RECEITA (tabela acima), de acordo com a despesa que as geraram:
* Despesa com folha de pessoal
* Despesa com fornecedor ou prestador de serviços - Pessoa Física (PF)
* Despesa com fornecedor ou prestador de serviços - Pessoa Jurídica (PJ)
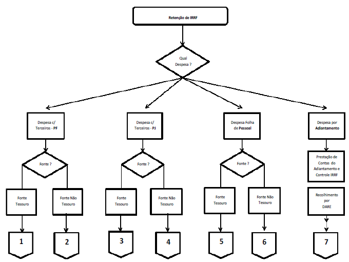
II - Roteiro para a retenção de IRRF em suas diversas situações
A seguir, segue o fluxo contábil para as diversas formas de retenção de IRRF, de acordo com as despesas executadas:
* fornecedores ou prestadores de serviços (PF) e, a fonte de recurso utilizada;
* fornecedores ou prestadores de serviços (PJ) e, a fonte de recurso utilizada;
* despesa com folha de pessoal e, a fonte de recurso utilizada.
Para cada fluxo, estão discriminados os eventos utilizados no SIAFEM, bem como, o preenchimento das telas.
1 - Retenção do IRRF:
Utilizar no SIAFEM, a transação ( > NLRETIR), logo após a liquidação das despesas. Os saldos serão retidos na seguinte conta contábil:
CONTA - 218810104 = IMP.REND.RET.FTE-IRRF-FOLHA/TERCEIROS-PJ/PF
2 - Transferência do recurso financeiro, referente à retenção do IRRF, para o Tesouro do Estado (UG - 200002):
Utilizar no SIAFEM, a transação ( > NLTRANSFIR), que baixará o saldo retido na conta 218810104 e transferirá o recurso para o TESOURO do Estado.
Obs: Caso a transação seja utilizada equivocadamente, ou seja, por engano, deverá ser solicitado ao Departamento de Finanças do Estado - DFE, a devolução do recurso à Unidade.
A transação utilizada para devolução do recurso ( > NLDEVOLVIR) é de uso exclusivo do Tesouro do Estado, pelo DFE
Terceiros de Pessoa Física (PF) - Fonte TESOURO ou DREM
Retenção de IRRF sobre despesa com fornecedor ou prestador de serviços, pessoa física (PF ), F onte Tesouro ou Fonte (DREM - fonte 006006093).
Alíquota (%) conforme tabela progressiva do IRRF (tabela do Decreto Federal 9.580/2018)
1 - Retenção do IRRF
Utilizar a transação ( > NLRETIR):
UNIDADE GESTORA: SUA UGE (Executora)
GESTAO: SUA GESTAO
UG FINANCEIRA: 200002
GESTAO: 00001
NUMERO DO EMPENHO: XXXX NE XXXXX
VALOR: R$ RETENCAO
MARQUE COM UM 'X': (X) INCLUSAO OU ( _ ) ESTORNO
SELECIONE RETENÇAO:
(X) FORNECEDORES (PESSOA FISICA E JURIDICA)
( _ ) FOLHA DE PAGAMENTO (PROCESSADA P/UNIDADE)
( _ ) FOLHA DE DEZEMBRO (PROCESSADA P/UNIDADE)
( _ ) FOLHA 13º SALARIO (PROCESSADA P/UNIDADE)
P/RESTOS A PAGAR:
(P)-PROCESSADO DO EXERCICIO ANTERIOR
(N)-NAO PROCES. TRANSF. P/PROCES. DE EXERC. ANTERIOR
(R)-REVIGORADOS DE EXERCICIOS ANTERIORES
(V)-NAO PROCES. TRANSF. P/PROCES. DE EXERC. ANTERIORES
Exemplo de documento gerado pela transação ( > NLRETIR)
UNIDADE GESTORA: SUA UGE (Executora)
GESTAO: SUA GESTAO
CNPJ/CPF/UG FAVORECIDA: 200002
GESTAO FAVORECIDA: 00001
| EVENTO | INSCRICAO DO EVENTO | REC/DESP | CLASSIFIC | FONTE | VALOR |
| 7214xx | (Nº Empenho) | xxxxxxxx | 001xxxxxx | R$ RETENCAO | |
| 521213 | 11130341 | 411210301 | 001xxxxxx | R$ RETENCAO | |
| 541160 | CPF do Fornecedor | R$ RETENCAO | |||
| 531313 | 11130341 | 411210301 | 001xxxxxx | R$ RETENCAO | |
| 801636 | 11130341 | 411210301 | 001001001 | R$ RETENCAO |
OBS.: Evento 7214xx - conforme seleção do campo "P/RESTOS A PAGAR":
"_" →721401 - p/exercício atual
"P"→ 721425 - p/RPP do exercício anterior
"N"→ 721432 - P/RPP transf. de RPNP do exercício anterior
"R"→ 721433 - p/RPP de exercícios anteriores
"V"→ 721434 - p/RPP transf. de RPNP de exercícios anteriores
Terceiros de Pessoa Física (PF) - Fonte NÃO TESOURO ou FUNDEB
Retenção de IRRF sobre despesa com fornecedor ou prestador de serviços de pessoa física (PF) utilizando Fonte NÃO TESOURO ou Fonte FUNDEB (001002007).
Alíquota (%) conforme tabela progressiva do IRRF (Decreto Federal 9.580/2018)
1 - Retenção do IRRF
Utilizar a transação ( > NLRETIR):
UNIDADE GESTORA: SUA UGE (Executora)
GESTAO: SUA GESTÃO
UG FINANCEIRA: SUA UGF (Financeira)
GESTAO: SUA GESTÃO
NUMERO DO EMPENHO: XXXX NE XXXXX
VALOR: R$ RETENCAO
MARQUE COM UM 'X': (x) INCLUSAO OU ( _ ) ESTORNO
SELECIONE RETENÇAO:
(x) FORNECEDORES (PESSOA FISICA E JURIDICA)
( _ ) FOLHA DE PAGAMENTO (PROCESSADA P/UNIDADE)
( _ ) FOLHA DE DEZEMBRO (PROCESSADA P/UNIDADE)
( _ ) FOLHA 13º SALARIO (PROCESSADA P/UNIDADE)
P/RESTOS A PAGAR:
(P)-PROCESSADO DO EXERCICIO ANTERIOR
(N)-NAO PROCES. TRANSF. P/PROCES. DE EXERC. ANTERIOR
(R)-REVIGORADOS DE EXERCICIOS ANTERIORES
(V)-NAO PROCES. TRANSF. P/PROCES. DE EXERC. ANTERIORES
Exemplo de documento gerado pela transação ( > NLRETIR)
UNIDADE GESTORA: SUA UGE (Executora)
GESTAO: SUA GESTÃO
CNPJ/CPF/UG FAVORECIDA: SUA UGF (Financeira)
GESTAO FAVORECIDA: SUA GESTÃO
| EVENTO | INSCRICAO DO EVENTO | REC/DESP | CLASSIFIC | FONTE | VALOR |
| 7114xx | (Nº Empenho) | xxxxxxxx | xxxxxxxxx | R$ RETENCAO | |
| 521213 | 11130341 | 411210301 | xxxxxxxxx | R$ RETENCAO | |
| 541160 | CPF do Fornecedor | R$ RETENCAO | |||
| 531313 | 11130341 | 41121030 | xxxxxxxxx | R$ RETENCAO | |
| 521223 | 11130341 | 41121030 | xxxxxxxxx | R$ RETENCAO |
OBS.: Evento 7114xx - conforme seleção do campo "P/RESTOS A PAGAR":
"_" →711401 - p/exercício atual
"P" →711425 - p/RPP do exercício anterior
"N" →711430 - P/RPNP transf. p/RPP do exercício anterior
"R" →711433 - p/RPP de exercícios anteriores
"V"→ 711434 - p/RPNP transf. p/RPP de exercícios anteriores
2 - Transferência do recurso retido para o TESOURO DO ESTADO (200002), para o fluxo 1 e fluxo 2
a) Verificar se há saldo na CONTA ÚNICA, na FONTE de retenção.
b) Esta transação só pode ser lançada no horário bancário do SIAFEM.
c) Emitir a Nota de Lançamento, utilizar a transação ( > NLTRANSFIR)
> NLTRANSFIR
UNIDADE GESTORA: SUA UGF (Financeira)
GESTAO: SUA GESTAO
UG FAVORECIDA: 200002
GESTAO FAVORECIDA: 00001
FONTE DE RECURSO: xxxxxxxxx
VALOR: R$ RETENCAO
MARQUE COM UM 'X': (X) INCLUSAO OU ( _ ) ESTORNO
EVENTO TRANSFERENCIA:
( _ ) 801616 - PESSOA JURIDICA
(X) 801626 - PESSOA FISICA
( _ ) 801609 - FOLHA DE PAGAMENTO/13º SAL./DEZEMBRO
Exemplo de documento gerado pela transação (NLTRANSFIR)
UNIDADE GESTORA: SUA UGF (Financeira)
GESTAO: SUA GESTAO
UG FAVORECIDA: 200002 TESOURO DO ESTADO
GESTAO: 00001
| EVENTO | INSCRICAO DO EVENTO | REC/DESP | CLASSIFIC | FONTE | VALOR |
| 801626 | 11130341 | 411210301 | xxxxxxxxx | R$ RETENCAO | |
| 801693 | 11130341 | 411210301 | 001001001 | R$ RETENCAO |
Obs: Caso a transação seja utilizada equivocadamente, ou seja, por engano, deverá ser solicitado ao Departamento de Finanças do Estado - DFE, a devolução do recurso à Unidade.
A transação utilizada para devolução do recurso ( > NLDEVOLVIR) é de uso exclusivo do Tesouro do Estado, pelo DFE.
Exemplo de lançamento realizado pelo DFE utilizando o comando ( > NLDEVOLVIR):
UNIDADE GESTORA: 200002
GESTAO: 00001
UG FAVORECIDA: UG Financeira da unidade
GESTAO FAVORECIDA: Gestao da unidade
FONTE DE RECURSO: xxxxxxxxx
VALOR: R$ a devolver
EVENTO TRANSFERENCIA:
( _ ) 801682 - PESSOA JURIDICA
(X) 801683 - PESSOA FISICA
( _ ) 801681 - FOLHA DE PAGAMENTO/13º SAL./DEZEMBRO
Documento gerado pela transação (NLDEVOLVIR)
UNIDADE GESTORA: 200002
GESTAO: 00001
UG FAVORECIDA: UG Financeira da unidade
GESTAO FAVORECIDA: Gestao da unidade
| EVENTO | INSCRICAO DO EVENTO | REC/DESP | CLASSIFIC | FONTE | VALOR |
| 801683 | 11130341 | 411210301 | 001001001 | R$ RETENCAO | |
| 801627 | 11130341 | 411210301 | xxxxxxxxx | R$ RETENCAO |
Terceiros de Pessoa Jurídica (PJ) - Fonte TESOURO ou DREM
Retenção de IRRF sobre despesa com fornecedor ou prestador de serviços de pessoa jurídica (PJ) utilizando Fonte TESOURO ou Fonte DRE M ( 006006093).
Alíquota de 1% ou 1,5%, conforme arts. 714 a 719 do Decreto 9.580/2018.
1 - Retenção do IRRF
Utilizar a transação ( > NLRETIR):
UNIDADE GESTORA: SUA UGE (Executora)
GESTAO: SUA GESTAO
UG FINANCEIRA: 200002
GESTAO: 00001
NUMERO DO EMPENHO: xxxx NE xxxxx
VALOR: _______________________
MARQUE COM UM 'X': (x) INCLUSAO OU ( _ ) ESTORNO
SELECIONE RETENÇAO:
(x) FORNECEDORES (PESSOA FISICA E JURIDICA)
( _ ) FOLHA DE PAGAMENTO (PROCESSADA P/UNIDADE)
( _ ) FOLHA DE DEZEMBRO (PROCESSADA P/UNIDADE)
( _ ) FOLHA 13º SALARIO (PROCESSADA P/UNIDADE)
P/RESTOS A PAGAR:
(P)-PROCESSADO DO EXERCICIO ANTERIOR
(N)-NAO PROCES. TRANSF. P/PROCES. DE EXERC. ANTERIOR
(R)-REVIGORADOS DE EXERCICIOS ANTERIORES
(V)-NAO PROCES. TRANSF. P/PROCES. DE EXERC. ANTERIORES
Exemplo de documento gerado pela transação (NLRETIR)
UNIDADE GESTORA: SUA UGE (Executora)
GESTAO: SUA GESTAO
CNPJ/CPF/UG FAVORECIDA: 200002
GESTAO FAVORECIDA: 00001
| EVENTO | INSCRICAO DO EVENTO | REC/DESP | CLASSIFIC | FONTE | VALOR |
| 7214xx | (Nº Empenho) | xxxxxxxx | 001xxxxxx | R$ RETENCAO | |
| 521212 | 11130341 | 411210302 | 001xxxxxx | R$ RETENCAO | |
| 541160 | CNPJ do Fornecedor | R$ RETENCAO | |||
| 531312 | 11130341 | 411210302 | 001xxxxxx | R$ RETENCAO | |
| 801635 | 11130341 | 411210302 | 001001001 | R$ RETENCAO |
OBS.: Evento 7214xx - conforme seleção do campo "P/RESTOS A PAGAR":
"_" →721401 - p/exercício atual
"P"→ 721425 - p/RPP do exercício anterior
"N" →721432 - P/RPP transf. de RPNP do exercício anterior
"R" →721433 - p/RPP de exercícios anteriores
"V"→ 721434 - p/RPP transf. de RPNP de exercícios anteriores
Terceiros de Pessoa Jurídica (PJ) - Fonte NÃO TESOURO ou FUNDEB
Retenção de IRRF sobre despesa com fornecedor ou prestador de serviços de pessoa jurídica (PJ) utilizando Fonte NÃO TESOURO ou Fonte FUNDEB (001002007).
Alíquota de 1% ou 1,5% conforme arts. 714 a 719 do Decreto 9.580/2018.
1 - Retenção do IRRF
Utilizar a transação ( > NLRETIR):
UNIDADE GESTORA: SUA UGE (Executora)
GESTAO: SUA GESTÃO
UG FINANCEIRA: SUA UGF (Financeira)
GESTAO: SUA GESTÃO
NUMERO DO EMPENHO: xxxx NE xxxxx
VALOR: R$ RETENCAO
MARQUE COM UM 'X': (x) INCLUSAO OU ( _ ) ESTORNO
SELECIONE RETENÇAO:
(x) FORNECEDORES (PESSOA FISICA E JURIDICA)
( _ ) FOLHA DE PAGAMENTO (PROCESSADA P/UNIDADE)
( _ ) FOLHA DE DEZEMBRO (PROCESSADA P/UNIDADE)
( _ ) FOLHA 13º SALARIO (PROCESSADA P/UNIDADE)
P/RESTOS A PAGAR:
(P)-PROCESSADO DO EXERCICIO ANTERIOR
(N)-NAO PROCES. TRANSF. P/PROCES. DE EXERC. ANTERIOR
(R)-REVIGORADOS DE EXERCICIOS ANTERIORES
(V)-NAO PROCES. TRANSF. P/PROCES. DE EXERC. ANTERIORES
Exemplo de documento gerado pela transação (NLRETIR)
UNIDADE GESTORA: SUA UGE (Executora)
GESTAO: SUA GESTÃO
CNPJ/CPF/UG FAVORECIDA: SUA UGF (Financeira)
GESTAO FAVORECIDA: SUA GESTÃO
| EVENTO | INSCRICAO DO EVENTO | REC/DESP | CLASSIFIC | FONTE | VALOR |
| 7114xx | (Nº Empenho) | xxxxxxxx | xxxxxxxxx | R$ RETENCAO | |
| 521212 | 11130341 | 411210302 | xxxxxxxxx | R$ RETENCAO | |
| 541160 | CNPJ do Fornecedor | R$ RETENCAO | |||
| 531312 | 11130341 | 411210302 | xxxxxxxxx | R$ RETENCAO | |
| 521222 | 11130341 | 411210302 | xxxxxxxxx | R$ RETENCAO |
OBS.: Evento 7114xx - conforme seleção do campo "P/RESTOS A PAGAR":
" _ " →711401 - p/exercício atual
"P" →711425 - p/RPP do exercício anterior
"N"→ 711430 - P/RPNP transf. p/RPP do exercício anterior
"R"→ 711433 - p/RPP de exercícios anteriores
"V"→ 711434 - p/RPNP transf. p/RPP de exercícios anteriores
2 - Transferência do recurso retido para o TESOURO DO ESTADO (200002), para o fluxo 3 e fluxo 4
a) Verificar se há saldo na CONTA ÚNICA, na FONTE de retenção.
b) Esta transação só pode ser lançada no horário bancário do SIAFEM.
c) Emitir a Nota de Lançamento, utilizar a transação ( > NLTRANSFIR)
> N LTRANSFIR
UNIDADE GESTORA: SUA UGF (Financeira)
GESTAO: SUA GESTAO
UG FAVORECIDA: 200002
GESTAO FAVORECIDA: 00001
FONTE DE RECURSO: xxxxxxxxx
VALOR: R$ RETENCAO
MARQUE COM UM 'X': (x) INCLUSAO OU ( _ ) ESTORN O
E VENTO TRANSFERENCIA:
(X) 801616 - PESSOA JURIDICA
( _ ) 801626 - PESSOA FISICA
( _ ) 801609 - FOLHA DE PAGAMENTO/13º SAL./DEZEMBRO
Exemplo de documento gerado pela transação (NLTRANSFIR)
UNIDADE GESTORA: SUA UGF (Financeira)
GESTAO: SUA GESTAO
UG FAVORECIDA: 200002 TESOURO DO ESTADO
GESTAO: 00001
| EVENTO | INSCRICAO DO EVENTO | REC/DESP | CLASSIFIC | FONTE | VALOR |
| 801616 | 11130341 | 411210302 | xxxxxxxxx | R$ RETENCAO | |
| 801692 | 11130341 | 411210302 | 001001001 | R$ RETENCAO |
Obs: Caso a transação seja utilizada equivocadamente, ou seja, por engano, deverá ser solicitado ao Departamento de Finanças do Estado - DFE, a devolução do recurso à Unidade.
A transação utilizada para devolução do recurso ( > NLDEVOLVIR) é de uso exclusivo do Tesouro do Estado, pelo DFE.
Exemplo de lançamento realizado pelo DFE utilizando o comando ( > NLDEVOLVIR):
UNIDADE GESTORA: 200002
GESTAO: 00001
UG FAVORECIDA: UG Financeira da unidade
GESTAO FAVORECIDA: Gestao da unidade
FONTE DE RECURSO: xxxxxxxxx
VALOR: R$ a devolver
EVENTO TRANSFERENCIA:
(X) 801682 - PESSOA JURIDICA
( ) 801683 - PESSOA FISICA
( _ ) 801681 - FOLHA DE PAGAMENTO/13º SAL./DEZEMBRO
Documento gerado pela transação (NLDEVOLVIR)
UNIDADE GESTORA: 200002
GESTAO: 00001
UG FAVORECIDA: UG Financeira da unidade
GESTAO FAVORECIDA: Gestao da unidade
| EVENTO | INSCRICAO DO EVENTO | REC/DESP | CLASSIFIC | FONTE | VALOR |
| 801682 | 11130341 | 411210302 | 001001001 | R$ RETENCAO | |
| 801617 | 11130341 | 411210302 | xxxxxxxxx | R$ RETENCAO |
Folha de Pessoal - Fonte TESOURO ou DREM
Retenção de IRRF sobre a folha de pessoal utilizando Fonte TESOURO ou Fonte DREM (006006093).
Alíquota (%) conforme tabela progressiva do IRRF (Decreto 9 . 580/2018).
1 - Retenção do IRRF das Folhas de Janeiro até Novembro:
Utilizar a transação ( > NLRETIR):
UNIDADE GESTORA: SUA UGE (Executora)
GESTAO: SUA GESTAO
UG FINANCEIRA: 200002
GESTAO: 00001
NUMERO DO EMPENHO: xxxx NE xxxxx
VALOR: R$ RETENCAO
MARQUE COM UM 'X': (X) INCLUSAO OU ( _ ) ESTORNO
SELECIONE RETENÇAO:
( _ ) FORNECEDORES (PESSOA FISICA E JURIDICA)
(X) FOLHA DE PAGAMENTO (PROCESSADA P/UNIDADE)
( _ ) FOLHA DE DEZEMBRO (PROCESSADA P/UNIDADE)
( _ ) FOLHA 13º SALARIO (PROCESSADA P/UNIDADE)
P/RESTOS A PAGAR:
(P)-PROCESSADO DO EXERCICIO ANTERIOR
(N)-NAO PROCES. TRANSF. P/PROCES. DE EXERC. ANTERIOR
(R)-REVIGORADOS DE EXERCICIOS ANTERIORES
(V)-NAO PROCES. TRANSF. P/PROCES. DE EXERC. ANTERIORES
Exemplo de documento gerado pela transação (NLRETIR)
UNIDADE GESTORA: SUA UGE (Executora)
GESTAO: SUA GESTAO
CNPJ/CPF/UG FAVORECIDA: 200002
GESTAO FAVORECIDA: 00001
| EVENTO | INSCRICAO DO EVENTO | REC/DESP | CLASSIFIC | FONTE | VALOR |
| 721460 | (Nº Empenho) | xxxxxxxx | 001xxxxxx | R$ RETENCAO | |
| 521211 | 11130311 | 411210301 | 001xxxxxx | R$ RETENCAO | |
| 531311 | 11130311 | 411210301 | 001xxxxxx | R$ RETENCAO | |
| 801633 | 11130311 | 411210301 | 001001001 | R$ RETENCAO |
2 - Retenção do IRRF da Folha de Dezembro:
Utilizar a transação ( > NLRETIR):
UNIDADE GESTORA: SUA UGE (Executora)
GESTAO: SUA GESTAO
UG FINANCEIRA: 200002
GESTAO: 00001
NUMERO DO EMPENHO: xxxx NE xxxxx
VALOR: R$ RETENCAO
MARQUE COM UM 'X': (X) INCLUSAO OU ( _ ) ESTORNO
SELECIONE RETENÇAO:
( _ ) FORNECEDORES (PESSOA FISICA E JURIDICA)
( _ ) FOLHA DE PAGAMENTO (PROCESSADA P/UNIDADE)
(X) FOLHA DE DEZEMBRO (PROCESSADA P/UNIDADE)
( _ ) FOLHA 13º SALARIO (PROCESSADA P/UNIDADE)
P/RESTOS A PAGAR:
(P)-PROCESSADO DO EXERCICIO ANTERIOR
(N)-NAO PROCES. TRANSF. P/PROCES. DE EXERC. ANTERIOR
(R)-REVIGORADOS DE EXERCICIOS ANTERIORES
(V)-NAO PROCES. TRANSF. P/PROCES. DE EXERC. ANTERIORES
Exemplo de documento gerado pela transação (NLRETIR)
UNIDADE GESTORA: SUA UGE (Executora)
GESTAO: SUA GESTAO
CNPJ/CPF/UG FAVORECIDA: 200002
GESTAO FAVORECIDA: 00001
| EVENTO | INSCRICAO DO EVENTO | REC /DESP | CLASSIFIC | FONTE | VALOR |
| 721471 | (Nº Empenho) | xxxxxxxx | 001xxxxxx | R$ RETENCAO | |
| 521211 | 11130311 | 411210301 | 001xxxxxx | R$ RETENCAO | |
| 531311 | 11130311 | 411210301 | 001xxxxxx | R$ RETENCAO | |
| 801633 | 11130311 | 411210301 | 001xxxxxx | R$ RETENCAO |
3 - Retenção do IRRF das Folhas de 13º Salário:
Utilizar a transação ( > NLRETIR):
UNIDADE GESTORA: SUA UGE (Executora)
GESTAO: SUA GESTAO
UG FINANCEIRA: 200002
GESTAO: 00001
NUMERO DO EMPENHO: xxxx NE xxxxx
VALOR: R$ RETENCAO
MARQUE COM UM 'X': (X) INCLUSAO OU ( _ ) ESTORNO
SELECIONE RETENÇAO:
( _ ) FORNECEDORES (PESSOA FISICA E JURIDICA)
( _ ) FOLHA DE PAGAMENTO (PROCESSADA P/UNIDADE)
( _ ) FOLHA DE DEZEMBRO (PROCESSADA P/UNIDADE)
(X) FOLHA 13º SALARIO (PROCESSADA P/UNIDADE)
P/RESTOS A PAGAR:
(P)-PROCESSADO DO EXERCICIO ANTERIOR
(N)-NAO PROCES. TRANSF. P/PROCES. DE EXERC. ANTERIOR
(R)-REVIGORADOS DE EXERCICIOS ANTERIORES
(V)-NAO PROCES. TRANSF. P/PROCES. DE EXERC. ANTERIORES
Exemplo de documento gerado pela transação (NLRETIR)
UNIDADE GESTORA: SUA UGE (Executora)
GESTAO: SUA GESTAO
CNPJ/CPF/UG FAVORECIDA: 200002
GESTAO FAVORECIDA: 00001
| EVENTO | INSCRICAO DO EVENTO | REC/DESP | CLASSIFIC | FONTE | VALOR |
| 721460 | (Nº Empenho) | xxxxxxxx | 001xxxxxx | R$ RETENCAO | |
| 521216 | 11130311 | 411210301 | 001xxxxxx | R$ RETENCAO | |
| 531316 | 11130311 | 411210301 | 001xxxxxx | R$ RETENCAO | |
| 801633 | 11130311 | 411210301 | 001xxxxxx | R$ RETENCAO |
Folha de Pessoal - Fonte NÃO TESOURO ou FUNDEB
Retenção de IRRF sobre a folha de pessoal utilizando Fonte NÃO TESOURO ou Fonte FUNDEB (001002007).
Alíquota (%) conforme tabela progressiva do IRRF (Decreto 9 . 580/2018).
1 - Retenção do IRRF das Folhas de Janeiro até Novembro:
Utilizar a transação ( > NLRETIR):
UNIDADE GESTORA: SUA UGE (Executora)
GESTAO: SUA GESTAO
UG FINANCEIRA: SUA UGF (Financeira)
GESTAO: GESTAO
NUMERO DO EMPENHO: xxxx NE xxxxx
VALOR: R$ RETENCAO
MARQUE COM UM 'X': (X) INCLUSAO OU ( _ ) ESTORNO
SELECIONE RETENÇAO:
( _ ) FORNECEDORES (PESSOA FISICA E JURIDICA)
(X) FOLHA DE PAGAMENTO (PROCESSADA P/UNIDADE)
( _ ) FOLHA DE DEZEMBRO (PROCESSADA P/UNIDADE)
( _ ) FOLHA 13º SALARIO (PROCESSADA P/UNIDADE)
P/RESTOS A PAGAR:
(P)-PROCESSADO DO EXERCICIO ANTERIOR
(N)-NAO PROCES. TRANSF. P/PROCES. DE EXERC. ANTERIOR
(R)-REVIGORADOS DE EXERCICIOS ANTERIORES
(V)-NAO PROCES. TRANSF. P/PROCES. DE EXERC. ANTERIORES
Exemplo de documento gerado pela transação (NLRETIR)
UNIDADE GESTORA: SUA UGE (Executora)
GESTAO: SUA GESTAO
CNPJ/CPF/UG FAVORECIDA: UGF (Financeira)
GESTAO FAVORECIDA: SUA GESTAO
| EVENTO | INSCRICAO DO EVENTO | REC/DESP | CLASSIFIC | FONTE | VALOR |
| 711460 | (Nº Empenho) | xxxxxxxx | xxxxxxxxx | R$ RETENCAO | |
| 521211 | 11130311 | 411210301 | xxxxxxxxx | R$ RETENCAO | |
| 531311 | 11130311 | 411210301 | xxxxxxxxx | R$ RETENCAO | |
| 521221 | 11130311 | 411210301 | xxxxxxxxx | R$ RETENCAO |
2 - Transferência do recurso retido para o TESOURO DO ESTADO (200002), para o fluxo 5 e fluxo 6
a) Verificar se há saldo na CONTA ÚNICA, na FONTE de retenção.
b) Esta transação só pode ser lançada no horário bancário do SIAFEM.
c) Emitir a Nota de Lançamento, utilizar a transação ( > NLTRANSFIR)
> N LTRANSFIR
UNIDADE GESTORA: SUA UGF (Financeira)
GESTAO: SUA GESTAO
UG FAVORECIDA: 200002
GESTAO FAVORECIDO: 00001
FONTE DE RECURSO: xxxxxxxxx
VALOR: R$ RETENCAO
MARQUE COM UM 'X': (x) INCLUSAO OU ( _ ) ESTORNO
EVENTO TRANSFERENCIA:
( _ ) 801616 - PESSOA JURIDICA
( _ ) 801626 - PESSOA FISICA
(X) 801609 - FOLHA DE PAGAMENTO
Exemplo de documento gerado pela transação (NLTRANSFIR)
UNIDADE GESTORA: SUA UGF (Financeira)
GESTAO: SUA GESTAO
UG FAVORECIDA: 200002 TESOURO DO ESTADO
GESTAO: 00001
| EVENTO | INSCRICAO DO EVENTO | REC/DESP | CLASSIFIC | FONTE | VALOR |
| 801609 | 11130311 | 411210301 | xxxxxxxxx | R$ RETENCAO | |
| 801691 | 11130311 | 411210301 | 001001001 | R$ RETENCAO |
Obs: Caso a transação seja utilizada equivocadamente, ou seja, por engano, deverá ser solicitado ao Departamento de Finanças do Estado - DFE, a devolução do recurso à Unidade.
A transação utilizada para devolução do recurso ( > NLDEVOLVIR) é de uso exclusivo do Tesouro do Estado, pelo DFE.
Exemplo de lançamento realizado pelo DFE utilizando o comando ( > NLDEVOLVIR):
UNIDADE GESTORA: 200002
GESTAO: 00001
UG FAVORECIDA: UG Financeira da unidade
GESTAO FAVORECIDA: Gestao da unidade
FONTE DE RECURSO: xxxxxxxxx
VALOR: R$ a devolver
EVENTO TRANSFERENCIA:
( _ ) 801682 - PESSOA JURIDICA
( _ ) 801683 - PESSOA FISICA
(X) 801681 - FOLHA DE PAGAMENTO/13º SAL./DEZEMBRO
Documento gerado pela transação (NLDEVOLVIR)
UNIDADE GESTORA: 200002
GESTAO: 00001
UG FAVORECIDA: UG Financeira da unidade
GESTAO FAVORECIDA: Gestao da unidade
| EVENTO | INSCRICAO DO EVENTO | REC/DESP | CLASSIFIC | FONTE | VALOR |
| 801681 | 11130311 | 411210301 | 001001001 | R$ RETENCAO | |
| 801610 | 11130311 | 411210301 | xxxxxxxxx | R$ RETENCAO |
2 - Retenção do IRRF da Folha de Dezembro:
Utilizar a transação ( > NLRETIR):
UNIDADE GESTORA: SUA UGE (Executora)
GESTAO: SUA GESTÃO
UG FINANCEIRA: SUA UGF (Financeira)
GESTAO: SUA GESTÃO
NUMERO DO EMPENHO: xxxx NE xxxxx
VALOR: R$ RETENCAO
MARQUE COM UM 'X': (X) INCLUSAO OU ( _ ) ESTORNO
SELECIONE RETENÇAO:
( _ ) FORNECEDORES (PESSOA FISICA E JURIDICA)
( _ ) FOLHA DE PAGAMENTO (PROCESSADA P/UNIDADE)
(X) FOLHA DE DEZEMBRO (PROCESSADA P/UNIDADE)
( _ ) FOLHA 13º SALARIO (PROCESSADA P/UNIDADE)
P/RESTOS A PAGAR:
(P)-PROCESSADO DO EXERCICIO ANTERIOR
(N)-NAO PROCES. TRANSF. P/PROCES. DE EXERC. ANTERIOR
(R)-REVIGORADOS DE EXERCICIOS ANTERIORES
(V)-NAO PROCES. TRANSF. P/PROCES. DE EXERC. ANTERIORES
Exemplo de documento gerado pela transação (NLRETIR)
UNIDADE GESTORA: SUA UGE (Executora)
GESTAO: SUA GESTÃO
CNPJ/CPF/UG FAVORECIDA: SUA UGF (Financeira)
GESTAO FAVORECIDA: SUA GESTÃO
| EVENTO | INSCRICAO DO EVENTO | REC/DESP | CLASSIFIC | FONTE | VALOR |
| 711471 | (Nº Empenho) | xxxxxxxx | xxxxxxxxx | R$ RETENCAO | |
| 521211 | 11130311 | 411210301 | xxxxxxxxx | R$ RETENCAO | |
| 531311 | 11130311 | 411210301 | xxxxxxxxx | R$ RETENCAO | |
| 521221 | 11130311 | 411210301 | xxxxxxxxx | R$ RETENCAO |
2 - Transferência do recurso retido para o TESOURO DO ESTADO (200002), para o fluxo 5 e fluxo 6
a) Verificar se há saldo na CONTA ÚNICA, na FONTE de retenção.
b) Esta transação só pode ser lançada no horário bancário do SIAFEM.
c) Emitir a Nota de Lançamento, utilizar a transação ( > NLTRANSFIR)
> NLTRANSFIR
UNIDADE GESTORA: SUA UGF (Financeira)
GESTAO: SUA GESTAO
UG FAVORECIDA: 200002
GESTAO FAVORECIDA: 00001
FONTE DE RECURSO: xxxxxxxxx
VALOR: R$ RETENCAO
MARQUE COM UM 'X': (X) INCLUSAO OU ( _ ) ESTORNO
EVENTO TRANSFERENCIA:
( _ ) 801616 - PESSOA JURIDICA
( _ ) 801626 - PESSOA FISICA
(X) 801609 - FOLHA DE PAGAMENTO/13º SAL./DEZEMBRO
Exemplo de documento gerado pela transação (NLTRANSFIR)
UNIDADE GESTORA: SUA UGF (Financeira)
GESTAO: SUA GESTAO
UG FAVORECIDA: 200002 TESOURO DO ESTADO
GESTAO: 00001
| EVENTO | INSCRICAO DO EVENTO | REC/DESP | CLASSIFIC | FONTE | VALOR |
| 801609 | 11130311 | 411210301 | xxxxxxxxx | R$ RETENCAO | |
| 801691 | 11130311 | 411210301 | 001001001 | R$ RETENCAO |
Obs: Caso a transação seja utilizada equivocadamente, ou seja, por engano, deverá ser solicitado ao Departamento de Finanças do Estado - DFE, a devolução do recurso à Unidade.
A transação utilizada para devolução do recurso ( > NLDEVOLVIR) é de uso exclusivo do Tesouro do Estado, pelo DFE.
Exemplo de lançamento realizado pelo DFE utilizando o comando ( > NLDEVOLVIR):
UNIDADE GESTORA: 200002
GESTAO: 00001
UG FAVORECIDA: UG Financeira da unidade
GESTAO FAVORECIDA: Gestao da unidade
FONTE DE RECURSO: xxxxxxxxx
VALOR: R$ a devolver
EVENTO TRANSFERENCIA:
( _ ) 801682 - PESSOA JURIDICA
( _ ) 801683 - PESSOA FISICA
(X) 801681 - FOLHA DE PAGAMENTO/13º SAL./DEZEMBRO
Documento gerado pela transação (NLDEVOLVIR)
UNIDADE GESTORA: 200002
GESTAO: 00001
UG FAVORECIDA: UG Financeira da unidade
GESTAO FAVORECIDA: Gestao da unidade
| EVENTO | INSCRICAO DO EVENTO | REC/DESP | CLASSIFIC | FONTE | VALOR |
| 801681 | 11130311 | 411210301 | 001001001 | R$ RETENCAO | |
| 801610 | 11130311 | 411210301 | xxxxxxxxx | R$ RETENCAO |
2- Retenção do IRRF da Folha 13º Salário:
Utilizar a transação ( > NLRETIR):
UNIDADE GESTORA: SUA UGE (Executora)
GESTAO: SUA GESTÃO
UG FINANCEIRA: SUA UGF (Financeira)
GESTAO: SUA GESTÃO
NUMERO DO EMPENHO: xxxx NE xxxxx
VALOR: R$ RETENCAO
MARQUE COM UM 'X': (X) INCLUSAO OU ( _ ) ESTORNO
SELECIONE RETENÇAO:
( _ ) FORNECEDORES (PESSOA FISICA E JURIDICA)
( _ ) FOLHA DE PAGAMENTO (PROCESSADA P/UNIDADE)
( _ ) FOLHA DE DEZEMBRO (PROCESSADA P/UNIDADE)
(X) FOLHA 13º SALARIO (PROCESSADA P/UNIDADE)
P/RESTOS A PAGAR:
(P)-PROCESSADO DO EXERCICIO ANTERIOR
(N)-NAO PROCES. TRANSF. P/PROCES. DE EXERC. ANTERIOR
(R)-REVIGORADOS DE EXERCICIOS ANTERIORES
(V)-NAO PROCES. TRANSF. P/PROCES. DE EXERC. ANTERIORES
Exemplo de documento gerado pela transação (NLRETIR)
UNIDADE GESTORA: SUA UGE (Executora)
GESTAO: SUA GESTÃO
CNPJ/CPF/UG FAVORECIDA: SUA UGF (Financeira)
GESTAO FAVORECIDA: SUA GESTÃO
| EVENTO | INSCRICAO DO EVENTO | REC/DESP | CLASSIFIC | FONTE | VALOR |
| 711460 | (Nº Empenho) | xxxxxxxx | xxxxxxxxx | R$ RETENCAO | |
| 521216 | 11130311 | 411210301 | xxxxxxxxx | R$ RETENCAO | |
| 531316 | 11130311 | 411210301 | xxxxxxxxx | R$ RETENCAO | |
| 521224 | 11130311 | 411210301 | xxxxxxxxx | R$ RETENCAO |
2 - Transferência do recurso retido para o TESOURO DO ESTADO (200002), para o fluxo 5 e fluxo 6
a) Verificar se há saldo na CONTA ÚNICA, na FONTE de retenção.
b) Esta transação só pode ser lançada no horário bancário do SIAFEM.
c) Emitir a Nota de Lançamento, utilizar a transação ( > NLTRANSFIR)
> NLTRANSFIR
UNIDADE GESTORA: SUA UGF (Financeira)
GESTAO: SUA GESTAO
UG FAVORECIDA: 200002
GESTAO FAVORECIDA: 00001
FONTE DE RECURSO: xxxxxxxxx
VALOR: R$ RETENCAO
EVENTO TRANSFERENCIA:
( _ ) 801616 - PESSOA JURIDICA
( _ ) 801626 - PESSOA FISICA
(X) 801609 - FOLHA DE PAGAMENTO/13º SAL./DEZEMBRO
Exemplo de documento gerado pela transação (NLTRANSFIR)
UNIDADE GESTORA: SUA UGF (Financeira)
GESTAO: SUA GESTAO
UG FAVORECIDA: 200002 TESOURO DO ESTADO
GESTAO: 00001
| EVENTO | INSCRICAO DO EVENTO | REC/DESP | CLASSIFIC | FONTE | VALOR |
| 801609 | 11130311 | 411210301 | xxxxxxxxx | R$ RETENCAO | |
| 801691 | 11130311 | 411210301 | 001001001 | R$ RETENCAO |
Obs: Caso a transação seja utilizada equivocadamente, ou seja, por engano, deverá ser solicitado ao Departamento de Finanças do Estado - DFE, a devolução do recurso à Unidade.
A transação utilizada para devolução do recurso ( > NLDEVOLVIR) é de uso exclusivo do Tesouro do Estado, pelo DFE.
Exemplo de lançamento realizado pelo DFE utilizando o comando ( > NLDEVOLVIR):
UNIDADE GESTORA: 200002
GESTAO: 00001
UG FAVORECIDA: UG Financeira da unidade
GESTAO FAVORECIDA: Gestao da unidade
FONTE DE RECURSO: xxxxxxxxx
VALOR: R$ a devolver
EVENTO TRANSFERENCIA:
( _ ) 801682 - PESSOA JURIDICA
( _ ) 801683 - PESSOA FISICA
(X) 801681 - FOLHA DE PAGAMENTO/13º SAL./DEZEMBRO
Documento gerado pela transação (NLDEVOLVIR)
UNIDADE GESTORA: 200002
GESTAO: 00001
UG FAVORECIDA: UG Financeira da unidade
GESTAO FAVORECIDA: Gestao da unidade
| EVENTO | INSCRICAO DO EVENTO | REC/DESP | CLASSIFIC | FONTE | VALOR |
| 801681 | 11130311 | 411210301 | 001001001 | R$ RETENCAO | |
| 801610 | 11130311 | 411210301 | xxxxxxxxx | R$ RETENCAO |
Despesa por ADIANTAMENTO - Fonte TESOURO ou NÃO TESOURO
Retenção de IRRF sobre despesa por adiantamento com fornecedor ou prestador de serviços de pessoa jurídica (PJ) ou pessoa física (PF) utilizando Fonte TESOURO ou NÃO TESOURO.
a) No momento de prestação de contas para a baixa de responsabilidade do adiantamento, emitir a NL:
UNIDADE GESTORA: SUA UGE (Executora)
GESTAO: SUA GESTAO
CNPJ/CPF/UG FAVORECIDA: CPF do responsável do ADTO.
GESTAO FAVORECIDA:
| EVENTO | INSCRICAO DO EVENTO | REC/DESP | CLASSIFIC | FONTE | VALOR |
| 54045x | (Nº Empenho) | xxxxxxxx | SIM | R$ UTILIZADO | |
| 540160 | CPF ou CNPJ Fornec. da NF/REC. do valor retido | R$ RETENCAO |
b) Para os adiantamentos utilizados, deverá ser recolhido via DARE o valor da retenção de IRRF, referente ao valor pago ao fornecedor ou prestador de serviços.
*(Republicado por ter saído com incorreção)